10月25日,第三屆中央企業熠星創新創意大賽總結頒獎活動在京舉行,中國船舶集團黨組副書記、總經理楊金成參加頒獎活動,并代表集團公司獲授優秀組織單位稱號。

本屆大賽分設新一代信息技術、先進制造技術、北斗時空智能技術、新材料與新能源技術、醫療器械與設備5條賽道,報名人數逾2.3萬、共3340個項目報名參賽。大賽最終評選出一等獎20個、二等獎30個、三等獎50個,優秀獎100個。
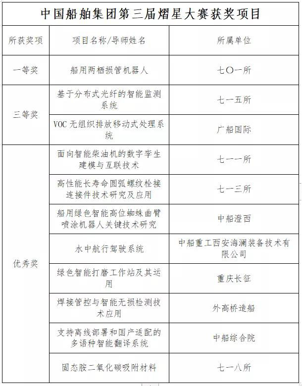
中國船舶集團高度重視本屆熠星大賽工作,負責承辦了先進制造技術賽道。該賽道共征集項目1111個,占大賽項目總數的三分之一。積極組織成員單位報名參賽,5大賽道共報名44項,獲得一等獎1項、三等獎2項、優秀獎8項;推薦大賽常駐導師10名,飛行導師2名,3人獲杰出導師獎、4人獲大賽優秀導師獎;在本次大賽中總計獲獎19個,獲獎類型和數量上較往屆均取得顯著提升。


| 來 源:中船綜合院
| 責 編:高紅梅
| 校 對:周 芒
| 審 核:項 麗/甘豐錄